Multibranch activity in basal and tuft dendrites during firing of layer 5 cortical neurons in vivo.
July 31, 2013
Hill DN, Varga Z, Jia H, Sakmann B, Konnerth A.
Proc Natl Acad Sci U S A.
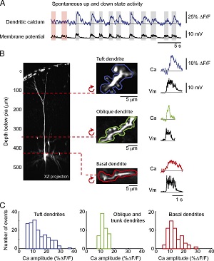
Layer 5 pyramidal neurons process information from multiple cortical layers to provide a major output of cortex. Because of technical limitations it has remained unclear how these cells integrate widespread synaptic inputs located in distantly separated basal and tuft dendrites. Here, we obtained in vivo two-photon calcium imaging recordings from the entire dendritic field of layer 5 motor cortex neurons. We demonstrate that during subthreshold activity, basal and tuft dendrites exhibit spatially localized, small-amplitude calcium transients reflecting afferent synaptic inputs. During action potential firing, calcium signals in basal dendrites are linearly related to spike activity, whereas calcium signals in the tuft occur unreliably. However, in both dendritic compartments, spike-associated calcium signals were uniformly distributed throughout all branches. Thus, our data support a model of widespread, multibranch integration with a direct impact by basal dendrites and only a partial contribution on output signaling by the tuft.
[back]